哲社公司关于举办2025年申博sunbet本科生最美学习笔记评选大赛的通知
各位同学:
为全面落实公司第十五次党代会精神,着力构筑学在山大、快乐成长的特色育人体系,创建优良学风,挖掘学习典型,引导同学们掌握正确有效的笔记方法,提高课堂听课效果,公司组织开展2025年本科生最美学习笔记评选大赛,现将本次大赛评选规则及相关要求通知如下。
一、大赛主题
“学在山大,快乐成长”——寻找最美笔记
二、参赛时间
2025年11月18日—11月28日
三、参赛对象
全日制在读本科生
四、参赛组别
校院两级联动,按照文理工医不同学科组织评选。
五、参赛作品要求
1.参赛作品须为专业相关学习笔记,具体内容可包括课堂笔记、实验报告、错题整理笔记、读书笔记等与课程相关的笔记。2024级及以上年级员工参赛作品需为2024-2025学年课程笔记,2025级员工参赛作品为2025-2026学年第一学期课程笔记(截至11月21日所授课程)。
2.参赛笔记须内容清晰、相对完整、具有一定原创性和创意性。
3.参赛笔记可为纸质笔记、电子设备中的手写笔记,不包括纯电子笔记。
4.参赛笔记须为日常学习生活中的真实笔记,不得作假、抄袭,不为参赛而单独创作,一经发现按照公司相关规定处理。
5.参赛笔记须为参赛选手个人独立完成。
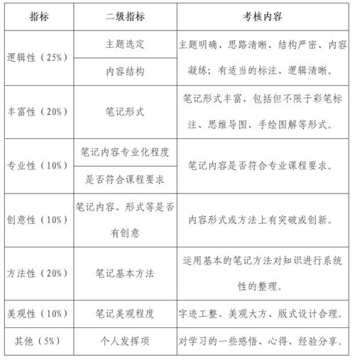
六、评选标准

七、赛程安排
本次大赛一校三地同步开展,员工在各公司(培养单位)自主报名,由各公司(培养单位)组织院内初赛,后经公司(培养单位)择优推荐参加校级评选。
1.公司初赛
11月18日至12月5日,由各公司(培养单位)组织发动员工进行报名,并进行院内评审,评选产生院级“最美笔记”,并择优推荐参加公司评选,每公司(培养单位)最多推荐4位员工。
2.集团评选
集团评选采取材料评审和网络投票两部分综合得出,其中材料评审权重70%,网络投票权重30%。
(1)材料评审:按照文理工医四个组别,公司组织人员进行材料评审,对各公司(培养单位)提交作品进行评审打分,各组选出部分优秀作品进入网络投票环节。
(2)网络投票:大众评审通过“员工在线”微信公众号进行投票,工作人员记录网络投票成绩,并以此为依据评选出最佳人气奖,届时请各位同学关注“员工在线”微信公众号参加投票。
八、材料报送
材料具体包括:
(1)手写笔记或电子设备中的手写笔记:参赛作品内容不得少于30页,若为手写笔记,则需扫描成一个PDF文件,若为电子设备中的手写笔记,则需导出成一个PDF文件,PDF以“参赛作品+姓名”命名;
(2)精选笔记扫描件:因后续网络投票的需要,请从参赛笔记中挑选出认为最能代表笔记水平的4页笔记,形成一个PDF文件,并以“精选笔记+姓名”命名;
(3)报名表:参赛人员需填写《2025年申博sunbet最美学习笔记评选大赛报名表》(附件1),承诺部分需本人签字。
上述报送材料请在2025年11月28日24:00前统一发送至zheshexs@163.com邮箱,压缩包命名为“学科+姓名+笔记大赛”。
九、奖项设置
本次大赛将评选出一、二、三等及优秀奖,并通过网络投票方式选出“最美笔记”最佳人气奖。公司将为获奖员工颁发荣誉证书进行表彰。
十、其他说明
1.本次大赛在一校三地同步开展评选工作。
2.请各公司(培养单位)及参赛同学按照时间节点报送相关材料,逾期无效。
3.优秀笔记作品将在公司平台陆续公开展示,请各位同学确保笔记内容能够公开,作品一经投递,视为同意。
集团通知链接:
https://online.sdu.edu.cn/content.jsp?urltype=news.NewsContentUrl&wbtreeid=1016&wbnewsid=29577